估值140亿,深圳将跑出“国产DPU第一股”

腾讯多轮押注,已成为最大股东。

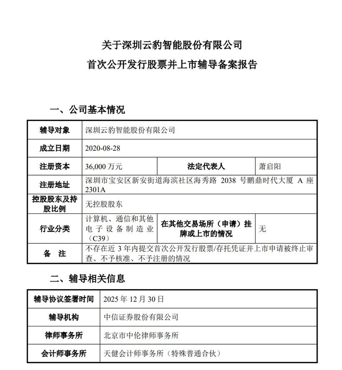
同其他大芯片一样,DPU同样被英特尔、英伟达、博通等巨头垄断,在国产替代浪潮下,国产DPU逐渐在市场提高了曝光度。 2025年12月31日,国产DPU厂商深圳云豹智能股份有限公司(以下简称“云豹智能”)上市辅导备案获深圳证监局受理,辅导机构为中信证券。  来源:证监会官网截图
云豹智能的成长,背靠知名创业团队和明星投资机构,从0开始,在中国DPU产业中留下大芯片研发到商业化的一个经典创业案例。 MIT教授深圳创业,估值140亿云豹智能的背后有一支专业团队。 创始人萧启阳出生于中国香港,后到美国开始了求学生涯,24岁时拿到了美国斯坦福大学电子工程博士学位。值得注意的是,在读博期间,因其在人工智能领域的突破性研究,萧启阳还荣获美国国家科学基金会青年研究员奖。 此外,萧启阳还是著作"Discrete Neural Computation: A Theoretical Foundation"(这本书是神经网络理论研究的基石)的作者,因其研究破解了当时在人工智能领域上三十多年来未能解决的理论问题,受到人工智能之父Marvin Minsky 的赞誉,并为其著作撰写序言。 从斯坦福毕业后,萧启阳在美国麻省理工学院(MIT)担任讲座副教授并创立了自动识别研究中心,长期专注于网络和分布式计算研究领域。 萧启阳也是一位连续创业者。他曾在硅谷创办了RMI公司。据悉,RMI 是一家著名研发多核处理器的芯片公司,其芯片被国内和国外最大的几家通讯网络设备商大规模广泛应用在路由器、无线基站、控制器、核心网、安全设备和智能网卡上。 2009年,RMI公司与NetLogic公司合并,两年后,博通公司(Broadcom)又以37亿美金并购NetLogic,震惊业界。 2016年,萧启阳离开博通,而当时一家国内头部云厂商正准备打造智能网卡,招聘了萧启阳团队的7名核心成员。这时候他意识到智能网卡对于大型云服务商来说已经成为刚需。 2019年,早已财务自由的萧启阳准备创业,去攻克DPU芯片。如今的DPU,便是由智能网卡的智能网卡演变而来,单芯片SoC当时又被认为是未来DPU的主流。因为在RMI公司开发的软件定义芯片早期在智能网卡上的应用,让萧启阳和他的团队多年前就对智能网卡与DPU技术和客户痛点有着更为深刻的理解。 萧启阳曾说过,“在云业务中,CPU做不好、GPU做不了的基础设施业务都可以统统交给DPU来做。DPU可以说是整个云数据中心的灵魂”。 在确定创业方向后,2020年8月,萧启阳成立了云豹智能——一家专注于云计算和数据中心数据处理器芯片(DPU)和解决方案的领先半导体公司。据其官网介绍,云豹智能核心团队来自博通、英特尔、ARM、阿里巴巴等,拥有中国最有经验的DPU芯片和软件研发团队。 不过,在云豹智能成立两个月后,即当年10月的英伟达2020年秋季GTC大会上,英伟达推出一款新型处理器,命名 DPU,并制定了相关的发展规划。在2021年GTC 大会上,英伟达宣布“GPU+CPU+DPU”的“三芯”战略。 DPU被巨头押注,作为初创企业的云豹智能并没有选择妥协。很快,为解决云计算技术新需求,云豹智能提供了中国第一款高性能云原生DPU SoC芯片和解决方案。 随着DPU赛道愈发被关注,市场上机构、互联网大厂纷纷下场,涌入这个“兵家必争之地”。但云豹智能靠自己顺利突围,成为国产DPU行业的第一只独角兽。 国产DPU行业第一只独角兽,腾讯、红杉都投了DPU这类大芯片,离不开巨额资金来支撑研发投入,云豹智能成长的背后,亦是一场机构的疯狂加注。 2020年,半导体国产替代呼声越发高涨,云豹智能在成立后不久就获得了耀途资本、弘卓资本、五源资本、正心谷资本、中芯聚源、华业天成等机构加持的种子轮融资。之后,云豹智能不断完成资本注资。 今年11月底,云豹智能完成最新一轮融资,同创伟业、东方富海、基石资本、IDG资本、腾讯等,此时云豹智能估值已超过140亿元。 天眼查信息显示,自创立至今,云豹智能已累计完成8轮融资,背后站着腾讯、红杉、深创投、淡马锡、IDG、蔚来等知名机构。  来源:天眼查

云豹智能能够让机构不断加持的重要原因,也与其商业化进展分不开。 2021年12月,即公司成立的一年多以后,云豹智能发布基于FPGA方案的全功能云霄DPU网卡,全面支持裸金属、虚拟机和容器服务资源一体化和性能加速。该方案提供弹性存储、弹性网络、虚拟化管理和安全加速等一站式解决方案,将极大地提升云服务商的服务质量和业务灵活性,并降低其整体投入和运维成本。 与此同时,云豹智能也在开发高难度单芯片SoC方案。2023年,中国移动发布基于其 DPU 芯片的自研磐石 DPU 产品,当年底,其6nm 先进工艺 DPU 芯片一次性流片成功,无需修改晶体管即可量产。云豹智能在推出DPU SoC方案时,国内云厂商大部分还是基于CPU+FPGA的DPU解决方案。 按照萧启阳的规划,云豹智能前期用FPGA方案进行客户验证,为单芯片SoC方案的量产争取过渡时间。在DPU SoC芯片量产之后,就可以替代掉FPGA方案。 如今来看,云豹智能只用四年就完成了从 FPGA 验证到 6nm SoC 量产,其于2024 年国内 DPU 的市占率约 15.3%,核心产品落地中国移动、腾讯等头部客户。据悉,云豹云霄DPU芯片为国内首颗达400Gbps的DPU芯片,应用在云计算和人工智能等场景,风驰智能网卡芯片为国产领先的400Gbps智能网卡芯片,该芯片为支持GPU万卡互联的核心芯片,大幅提升集群的有效算力利用率,是支撑万亿参数模型训练的关键基础设施芯片。 萧启阳近期也公开表示,云豹智能的目标不只是追求单一的“最高性能”,而是打造“最高性价比”的国产DPU。一方面满足产品快速商业落地的目标,占领最大的市场份额;另一方面,用最核心的芯片架构,支持高性能、高吞吐量的虚拟化与不同云场景和AI的应用,从而提高运营效率、降低硬件及运维成本。 现在,随着云豹智能开启上市辅导,这家迅速成长起来的国产DPU独角兽,也将去面对新的征程。 

免责声明:

1、本网站所展示的内容均转载自网络其他平台,主要用于个人学习、研究或者信息传播的目的;所提供的信息仅供参考,并不意味着本站赞同其观点或其内容的真实性已得到证实;阅读者务请自行核实信息的真实性,风险自负。